Anxious Intern
Welcome to my website!
Starting high school can be both exciting and confusing. You enter a new place with more freedom but also more responsibilities. There is more work, higher expectations and sometimes stress or doubts about your choices. You must manage your time better, stay focused and adapt to a new rhythm.
When I started, I often felt a bit lost. I wished I had some advice and honest experiences from other students to help me understand what to expect and how to deal with everything. That is why I created this website, to share what helped me and maybe help you too.
Here, you will find different sections to guide and support you. I wrote two articles about personal projects I did this year. The first project helped me face and manage a fear and the second one helped me think more clearly about my future job and career goals.
There is also a “Resources” menu where I share things I did to feel less stressed, stay motivated and organize my work better. There are simple actions and habits that really made a difference for me. Finally, another menu with advice I wish someone had given me at the beginning of my studies.
This website is here to support you, give you useful tools and remind you that you are not alone. I hope it helps you feel more prepared and I wish you lots of success in your study!
On this website, I wanted to share with you what I wish I had heard when I started, simple advice, practical tips but most of all an important message… You are not alone.
Everyone goes at their own pace, with their strengths, doubts and mistakes. It is normal to feel lost, to doubt yourself or not understand everything right away. But remember, you belong here. By giving yourself the chance, asking for help when you need it and taking care of yourself, you are able to succeed.
I hope my experience and words have given you some clarity, support or inspiration. Never forget that every small step counts and that you are stronger than you think.
« It does not matter how slowly you go as long as you do not stop. »
— Confucius
Fear and anxiety
I worked on my anxiety and on my fear of not having the right job
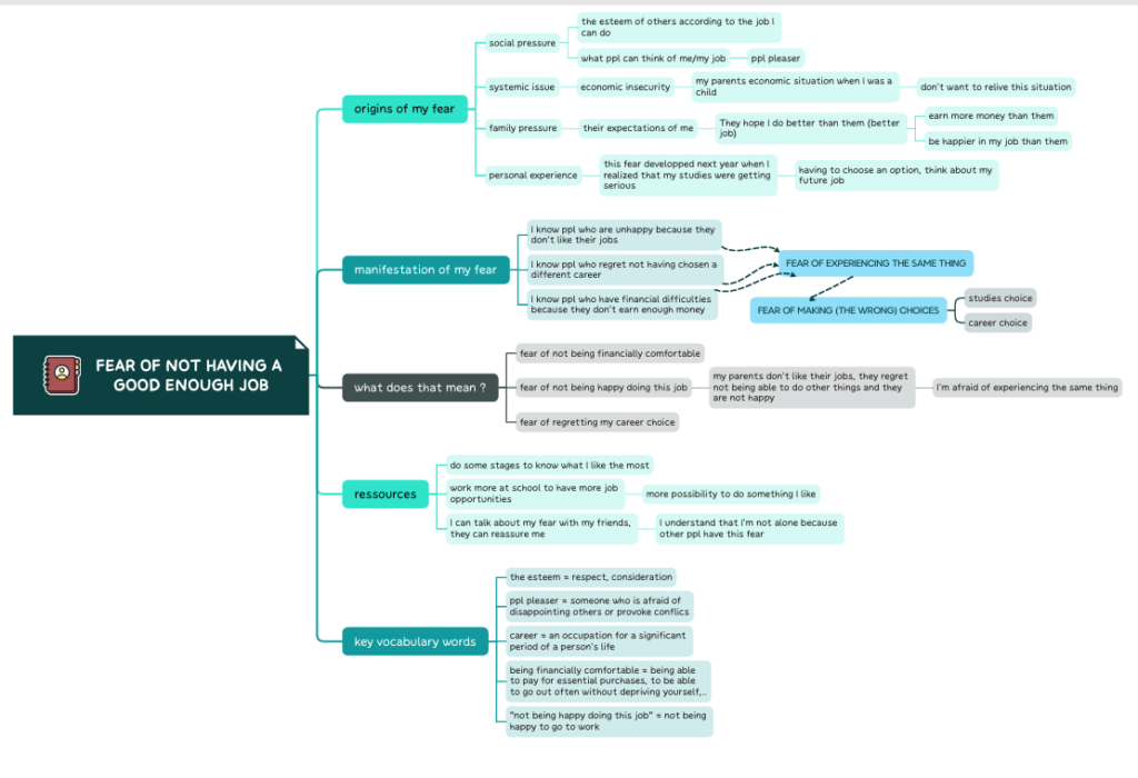
Choosing a future job can be scary. For me, the fear was not only about success but also about making the wrong choice, which created a lot of anxiety for me. I was afraid of regretting my decision later, of not liking my job or not earning enough money to live well. This fear followed me often, sometimes without me really noticing it. So, for a school project, I decided to work on it seriously.To do that, I used a simple but very useful tool, a mind map. It helped me write down all my thoughts and see where this fear came from, it helped calm my anxiety. When I created it, I saw that my fear was connected to several things.
Money problems in the past, social pressure to succeed, doubts about my own abilities and the fact that I know people who don’t like their job. I can see how much this affects them, their mood, their energy and their daily life. All of this made me more afraid of choosing the wrong path.This project really helped me take a step back. I also talked about my fear with a friend, and it helped me see things differently. I felt lighter, less alone and more ready to move forward. I understood that fear and anxiety are normal, especially when we think about the future. It’s important to learn how to manage your emotions and use them in positive ways.Now I don’t have all the answers but I feel more confident. If you feel the same kind of fear, don’t ignore it. Write about it, talk about it, try to understand it. It really helps.

Career prospect
Thinking about my future career and my experience at the Forum Horizon
Starting high school is an important step but it often brings many questions about your future career. For a personal project at school, which was made to help us think about our career choices, I had the chance to discover useful resources. Before going to the Forum Horizon, an event for students, I met with a career advisor. Unfortunately, this meeting was not very helpful because I didn’t get clear answers or ideas. After this, I went to the forum, where there were many conferences about different jobs. Professionals come and talk about their jobs so that you can understand what they involve and what you need to study for.One conference that stood out for me was the one on advertising professions. I learned a lot about this job. There are many ways to study for this job, you can get there by going to high school or doing an apprenticeship.
Then, there are different schools and formations that are possible, marketing schools, communication schools or management schools, bachelor, master, etc. I learned about the different fields of advertising, advertising agencies and the different media. I understood what advertisers and advertising professionals are and all the different jobs in this field. The speaker also talked about artificial intelligence, which is a major problem in the advertising field. I really enjoyed this conference because I really like this job. What I like most is creating adsI recommend new students to go to events like this and meet professionals, even if the first advice you get is not what you expected. It is important to be active, curious and look for many sources of information to build a good and motivating career plan.
